英国·威廉希尔(股份有限公司)williamhill-唯一中文官方网站

当前位置: 主页 > 适老前沿 > 公司新闻

城市社区老年人家庭适老化改造补贴标准提高重点支持困难失能老年人群体

作者:小编发布时间:2025-12-21 19:53

  

城市社区老年人家庭适老化改造补贴标准提高重点支持困难失能老年人群体(图1)

  近日,市政府召开新闻发布会,宣布提高城市社区老年人家庭适老化改造补贴标准,重点支持困难失能老年威廉希尔人群体。这一新政策标志着本市在应对老龄化问题上的决心和力度,为老年人群体的生活质量和福利待遇带来了实实在在的改善。

  为适应老龄化社会的需求,提高老年人家居环境的安全性和舒适性,市政府决定对老年人家庭适老化改造补贴标准进行调整。新的补贴标准将根据实际情况进行制定,加大对老年人家庭改造的支持力度。这将鼓励更多老年人家庭进行适老化改造,提高老年人的生活质量。

  在本次政策调整中,市政府特别关注困难失能老年人群体。这一群体在生活中面临着较大的困难和挑战,适老化改造能够有效改善他们的生活状况。因此,新的补贴标准将向困难失能老年人群体倾斜,帮助他们改善生活环境,提高他们的生活质量。

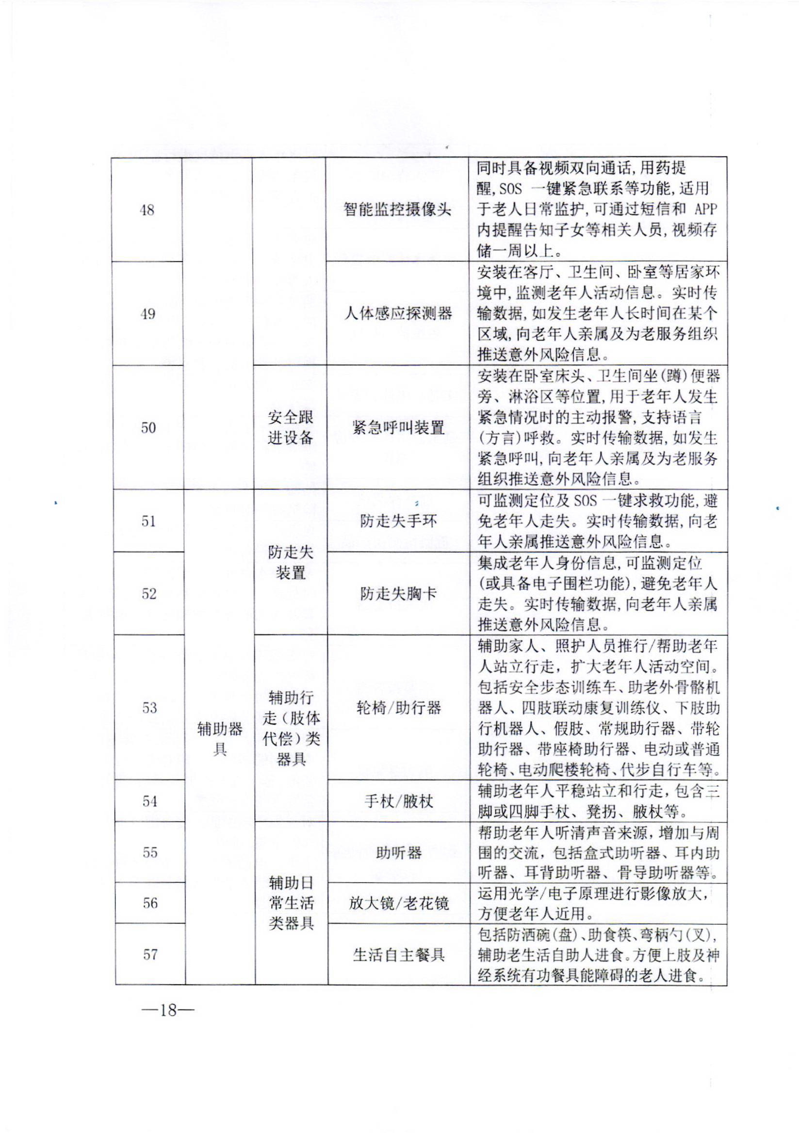
  适老化改造旨在提高老年人居家生活的安全性和舒适性,改造内容涵盖广泛。包括但不限于是安装抓杆、坡道、升降威廉希尔设备等,以及针对老年人家电产品的智能化升级等。此外,还将为老年人提供个性化的改造方案,以满足不同老年人的需求。

  为确保新政策的有效实施,市政府已制定了详细的实施方案和时间表。接下来,各级政府将积极开展政策宣传,确保老年人和家属了解政策内容和申请流程。同时,将加强对适老化改造工程的监管,确保工程质量和安全。

  新政策一经发布,就引起了社会各界的广泛关注。许多老年人和家属表示欢迎,认为这将有效改善老年人的生活环境,提高生活质量。同时,一些社区组织和志愿者也表示将积极参与适老化改造工作,为老年人提供更多帮助和支持。

  本次适老化改造补贴标准的提高,是市政府在应对老龄化问题上的重要举措。通过加大对老年人家庭的支持力度,特别是关注困难失能老年人群体,将有效改善老年人的生活环境,提高他们的生活质量。让我们共同期待这一政策能为更多的老年人带来实实在在的福利。

  【注:本文内容由人工智能辅助生成,仅供学习和参考之用。文中观点和数据仍需经本人甄别与核实,不代表最终立场。】返回搜狐,查看更多

Copyright © 2025 英国威廉希尔股份有限公司 版权所有   冀ICP备19019220号-1