英国·威廉希尔(股份有限公司)williamhill-唯一中文官方网站

当前位置: 主页 > 适老前沿 > 公司新闻

最高12万元!河南60岁以上老人可领补贴!攻略来了…

作者:小编发布时间:2026-01-02 06:26

  2025年,河南面向年满60周岁的老年人,推出居家适老化改造产品补贴政策。防滑垫、沐浴仪等刚需产品,以及威廉希尔williamhill官网适老家具、健康检测产品等均被纳入补贴范围。此项补贴既能为老年人节省居家改造费用,又能有效提升居家生活的安全性与舒适度。

  截至2025年12月31日,年满60周岁且在河南常住的老年人均可享受补贴。政策不限户籍、不分城乡,实行按户补贴,一人对应一户进行申报。

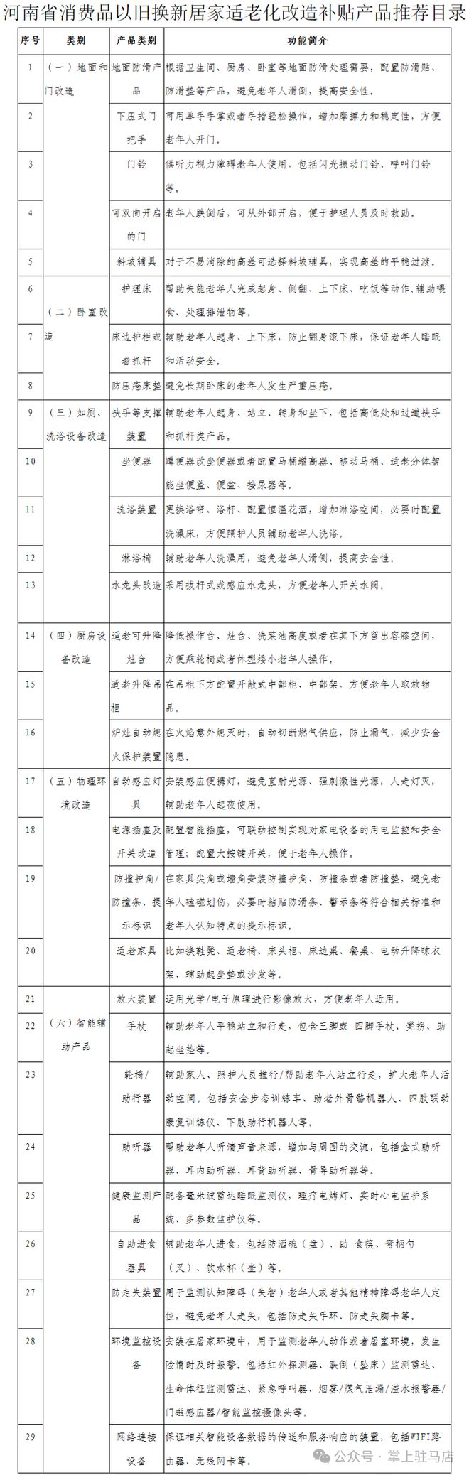
  补贴覆盖六大类改造内容、29类产品,具体包括:地面与门体改造、卧室改造、如厕洗浴设备改造、厨房设备改造、物理环境改造、智能辅助产品配置。

最高12万元!河南60岁以上老人可领补贴!攻略来了…(图1)

  老年人本人或代理人可通过云闪付APP,进入“河南省消费品以旧换新服务平台”下的适老化改造补贴专区。

  按要求上传老人威廉希尔williamhill官网身份证、已添置居家适老化改造产品的住房地址证明、房产证等相关材料,申请补贴资格码。

  县区民政部门将在3个工作日内完成审核,审核通过后,消费者可获得初始额度上限为12000元的补贴资格码。

  消费者在参与活动的商家选购产品后,结算时向商家出示补贴资格码,支付时将按产品实际成交价的30%直接扣减。

Copyright © 2025 英国威廉希尔股份有限公司 版权所有   冀ICP备19019220号-1