英国·威廉希尔(股份有限公司)williamhill-唯一中文官方网站

当前位置: 主页 > 适老前沿 > 公司新闻

略阳县民政局关于印发《略阳县“十四五”特殊困难老年人家庭适老化改造实施方案》的通知

作者:小编发布时间:2026-04-20 22:49

  

略阳县民政局关于印发《略阳县“十四五”特殊困难老年人家庭适老化改造实施方案》的通知(图1)

  “十四五”困难老年人家庭适老化改造实施方案》。现印发你们,请认真贯彻落实。

  以习近平新时代中国特色社会主义思想为指导,深入贯彻落实党的二十大精神,坚持以人民为中心的发展思想,按照自愿、安全、便利、经济的原则,持续抓好省民政厅等9部门《关于印发陕西省加快实施老年人居家适老化改造工程实施方案的通知》(陕民发〔2020〕111号)落实,以“室内行走便利、如厕洗澡安全、厨房操作方便、居家环境改善、智能安全监护、辅助器具适配”为主要目标,对纳入分散供养特困人员范围的高龄、失能、残疾老年人家庭实施居家适老化改造。有条件的县区可以将改造对象范围逐步扩大到城乡低保对象中的高龄、失能、留守、空巢、残疾老年人家庭和计划生育特殊家庭等(以上对象统称“特殊困难老年人家庭”)。

  按照全县统一安排,我县计划用三年时间完成371户(265户农村家庭,106户城镇家庭)家庭适老化改造任务,其中2023年完成133户(97户农村家庭,36户城镇家庭),2024年完成119户(84户农村家庭,35户城镇家庭),2025年完成119户(84户农村家庭,35户城镇家庭)。原则上农村家庭改造按每户2000元、城镇家庭改造按每户4000元补贴标准实施。

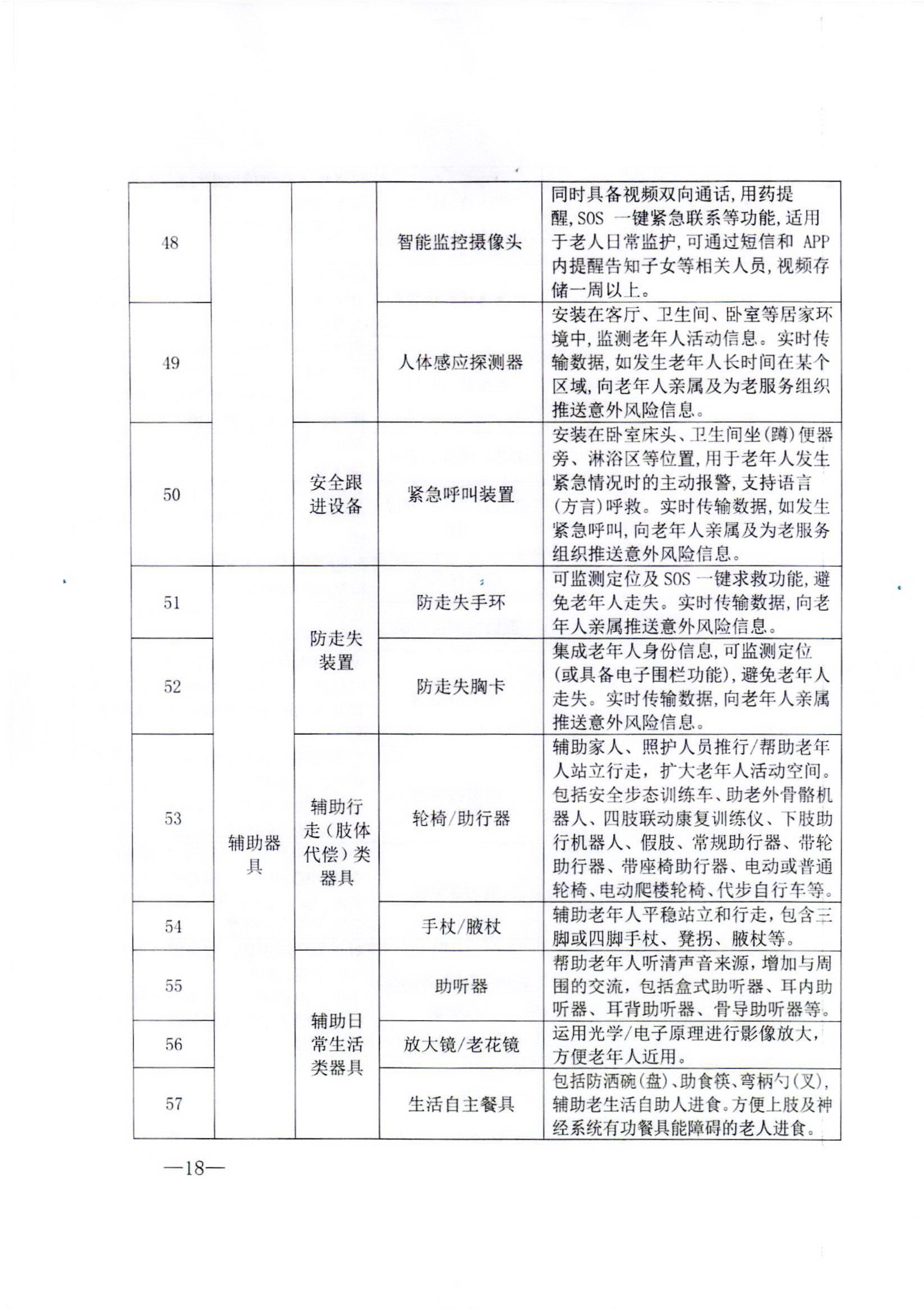
  1.特殊困难老年人家庭适老化改造要聚焦老年人安全、健康等功能性需求,选择适配性产品,组成不同场景居家环境的产品服务包,包括地面、墙体、居室、厨房间、卫生间等施工改造服务,围绕施工改造、设施配备、老年用品配置等方面,按照老年人居家适老化改造项目和老年用品配置推荐清单,科学组织实施。

  2.清单所列项目分为基础类和可选类,基础类项目是政府对特殊困难老年人家庭予以补助支持的改造项目和老年用品,是改造和配置的基本内容;可选类项目是根据老年人家庭意愿,供自主付费购买的适老化改造项目和老年用品。

  3.适老化改造以家庭为单位,同等条件下优先照顾伤残、独居、孤寡、计划生育特殊对象,并按申请先后顺序予以安排改造。租赁房屋(不含廉租房、公租房)、房屋近2年内需拆迁、确实不具备改造条件和近年内接受过适老化改造的家庭,原则上不纳入此次改造范围。

  县威廉希尔williamhill官网民政局会严格按照受理申请、评估设计、施工监督、施工验收、竣工验收、资料归档、绩效评价等程序,规范开展适老化改造工作。采取确定对象、开展评估、进行改造、验收考评四个步骤实施。

  (一)摸底确定实施对象。以各镇(街道)为单位,县民政局汇总特殊困难老年人名单并向社会公示,确定改造对象家庭名单。

  (二)个人申请和开展评估。被确定为改造对象者向民政局提出申请;以县为单位按照政府采购法律制度从省级部门确定的目录库中择优确定改造服务机构,组织开展入户改造评估,完成方案设计。

  (三)组织实施改造。由县民政局指导中标施工服务机构,按照评估和设计的改造方案实施改造,实时留存改造资料信息等。

  (四)验收考评。县民政局从省级确定的目录库中按照政府采购规定选取专业验收机构,对辖区内开展适老化改造家庭逐一进行验收,监督工程质量,验收合格威廉希尔williamhill官网后出具工程改造质量合格报告。省市相关部门适时进行抽查检查。

  (一)明确责任分工。县民政局会加强与财政、住建、残联等部门的沟通协调,研究解决特殊困难老年人家庭适老化改造工作中的困难问题。注重发挥镇(街道)、居(村)委会等基层群众自治组织作用,加强统筹协调、督促落实,将特殊困难老年人家庭适老化改造与组织实施居家和社区基本养老服务提升行动有机结合。依托“金民工程”全国养老服务信息系统,做好特殊困难老年人家庭适老化改造的信息录入和监测工作,并与住房和城乡建设、残联等部门做好信息共享、改造结果互认工作。财政部门按规定对特殊困难老年人家庭适老化改造予以支持,加强资金使用监管。住房和城乡建设部门要支持民政部门推动有条件的地区结合城镇老旧小区改造和农村危房改造同步开展特殊困难老年人家庭适老化改造。残联要做好困难重度残疾人家庭无障碍改造与特殊困难老年人家庭适老化改造的衔接工作。

  (二)完善投入机制。要统筹落实投入责任,县人民政府是“十四五”特殊困难老年人家庭适老化改造的责任主体,县民政局负责适老化改造工作的组织实施,中央、省级和市级财政给予支持。鼓励和引导企业、社会组织、慈善组织、个人等社会力量依法通过捐赠、志愿服务等方式,为特殊困难老年人家庭居家适老化改造提供支持和帮助。要将特殊困难老年人家庭居家适老化改造中符合条件的服务事项列入政府购买养老服务指导性目录,明确服务内容和购买费用,实施预算绩效管理。严格按照国库集中支付制度和政府采购法律法规等有关规定执行。符合条件的从事居家适老化改造工作的养老服务机构按照相关规定(财政部公告2019年第76号)享受税收优惠政策。

  (三)严格规范管理。省民政厅建立适老化改造服务机构目录库,县民政部门从目录名单中公开招标施工和验收企业。县民政局要严格按照受理申请、评估设计、施工监督、竣工验收、资料归档、绩效评价等步骤,规范开展特殊困难老年人家庭适老化改造。要做好特殊困难老年人家庭适老化改造工作与困难重度残疾人家庭无障碍改造工作的信息衔接,在项目实施计划下达前确定专人与相关部门开展信息比对,对已实施的特殊困难老年人家庭适老化改造或困难重度残疾人家庭适老化改造项目内容的,原则上不再进行重复改造,根据比对结果,下达项目实施内容及明细。要加强档案管理,实行一户一档,并逐步实现全流程信息化。县民政局要按照政府采购相关规定,同步确定特殊困难老年人家庭适老化改造服务机构、专业验收机构,且两者不得为同一家单位或者具有关联关系。验收结果作为政府补贴资金的结算依据。要确保工程质量,严防出现豆腐渣工程。

  (四)加强督促指导。县民政局要积极向党委政府请示汇报,积极争取将特殊困难老年人家庭适老化改造工作纳入地方发展规划、政府民生实事范围等。市民政局将按一定比例对特殊困难老年人家庭适老化改造工作进行抽查检查。要强化适老化改造工作的廉政纪律要求,坚持公平、公正、公开原则,公示改造对象、改造内容、改造价目、施工单位、施工路线等,自觉接受群众监督,坚决杜绝优亲厚友、暗箱操作等违规违纪问题发生。要严肃查处适老化改造中的违纪违规违法行为,要将出现工程质量问题的施工单位纳入诚信黑名单,情节严重的依法处理。

Copyright © 2025 英国威廉希尔股份有限公司 版权所有   冀ICP备19019220号-1