英国·威廉希尔(股份有限公司)williamhill-唯一中文官方网站

当前位置: 主页 > 适老前沿 > 公司新闻

URI城市租住游学考察(下) 公寓研学· 日本 模式解析与市场启示

作者:小编发布时间:2026-04-21 10:19

  日本作为全球住房租赁市场发展最为成熟的国家之一,其长租公寓产业经过数十年发展已形成一套完整的生态体系,在政策法规、产品设计、运营服务等各个维度都积累了丰富的实践经验,

  基于此,URI推出服务项目「海外游学记·URI Study Tour」,通过深度对话标杆企业及探访标杆项目、为行业参与者提供沉浸式学习平台。

  本次,URI带队游学考察,精选大阪、京都、东京这三大最具代表性的都市圈作为研究区域,通过深入走访日本长租公寓领域的标杆企业、实地考察具有典型示范意义的优质项目,学习日本同行在长租公寓领域的海外经验,深入理解其背后的发展逻辑和运营哲学。

  日本租赁市场高度发达且机构化运作成熟。全国约有超过35%的家庭居住在租赁住宅中,其中绝大多数房源虽然初始产权属于个人业主,但普遍通过包租或委托管理等形式交由专业机构运营,市场机构化率非常高。

  公寓类型概述:日本的租赁住宅产品线丰富,分类清晰,主要依据建筑标准、提供的服务及租金水平划分:

  多为木造或轻钢骨造的低层建筑,建设成本较低,租金相对便宜,但隔音和隔热性能可能稍逊。

  通常是钢筋混凝土或钢骨钢筋混凝土的中高层建筑,建筑质量、抗震性能更好,公共设施完善(如自动锁、宅配箱等),租金较高。

  由都市再生机构管理,建筑质量和抗震性能通常优于普通公寓,申请条件较为严格(如要求外国人具备中长期居住资格,收入需达到租金四倍以上),租金制度友好(如无需礼金、中介费,合同自动续签)。

  日本作为超老龄化社会,其“物业+养老”模式的发展尤为成熟,其中Hebel Village是日本目前最普遍且规模最大的高龄租赁住宅品牌,其运营模式提供了宝贵的参考。

  主要满足60岁以上、生活可自理或需轻度援助的“中产活力老人”(平均入住年龄77岁,80%可自理)。截至2024年底,全国运营174栋、2210单元,入住率高达95%,约六成住户入住后会卖掉原有房产。

  · 30年整体包租:运营商与业主(通常为土地主)签订30年长期包租协议,锁定物业经营权,将空置风险转移至运营方,但同时获得了运营主导权和成本的可预测性;

  · 10年固定租金吸引客户:向老年租户提供10年固定租金承诺(例如一室一厅月租12万日元起,约6000元人民币;两室两厅25万日元起,约1.25万元人民币),切中了老年群体对财务稳定性的核心需求;

  · 盈利双引擎:凭借高品质适老化设计(租金通常比同地段普通住宅高10%-15%)和可选增值服务(如餐饮、家政、健康促进、医疗对接)实现收益多元化。

  · 选址都市圈:项目集中于东京都会区,扎根“都市生活机能圈”,方便老人利用现有城市资源,保持社会活力;

  · 深度适老化细节:采用高抗震建材;全屋无高差设计、防滑地面;厨房可坐着操作;浴室防“热休克”设计(高隔热建材、关键区域预加热设备);室内配备生命节律传感器、紧急呼叫按钮等;

  · 支持性服务与非感知监测:提供定期生活相談员(社工)访问;与周边医疗、家政服务机构紧密合作;引入无感知监测科技(如传感器监测活动规律,异常时自动预警),实现365天24小时健康咨询支持。

  从“居住空间”到“生活提案”:极力避免传统养老院的“机构感”,强调“家的尊重感与自主生活”,服务是“支持性”而非“支配性”的。

  日本公寓租金受多种因素影响,如面积、距车站距离、房龄、设施、楼层和朝向等。以下是以东京为例的月租金参考:

URI城市租住游学考察(下) 公寓研学· 日本 模式解析与市场启示(图1)

  每月持续费用主要是管理费(或共益费)和修缮基金(用于未来大楼的维修和翻新,普通公寓每月可能几千日元,高级公寓可能更高),以及自理的水电燃气费。

URI城市租住游学考察(下) 公寓研学· 日本 模式解析与市场启示(图2)

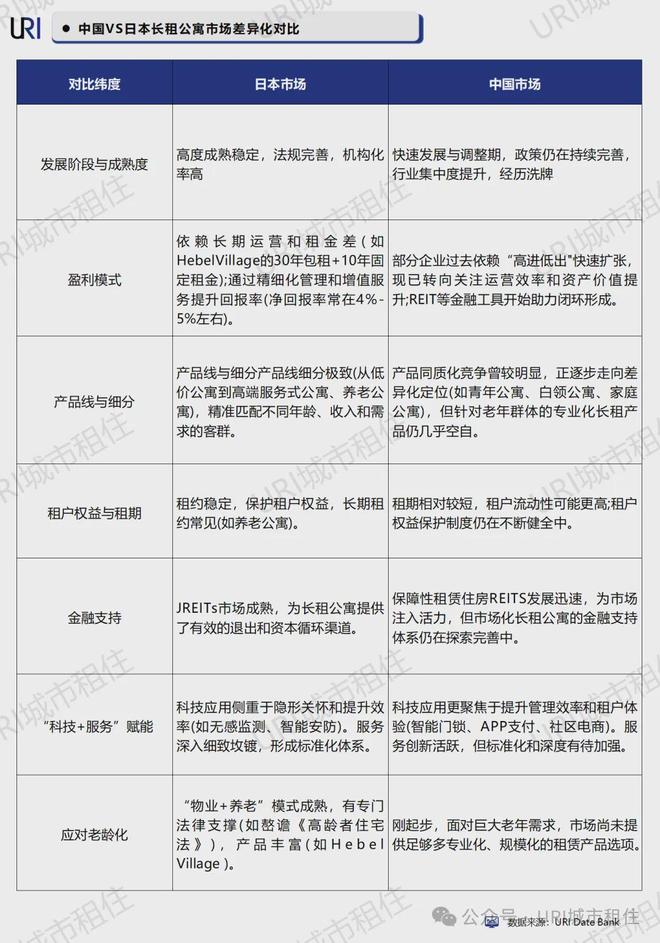
  中国长租公寓市场发展迅速,但与成熟的日本市场相比,存在显著差异。URI从多个维度进行对比:

URI城市租住游学考察(下) 公寓研学· 日本 模式解析与市场启示(图3)

  基于日本,特别是其养老公寓的成功实践,URI总结对中国长租公寓行业发展有如下启示:

  日本市场对客群的精细划分(如活力老人、单身青年、家庭)值得学习。中国运营商应深耕特定目标客群,深入研究其核心需求(如年轻人重智能科技,老人重安全与服务),打造真正匹配需求的产品,避免同质化竞争。

  日本“长期包租+稳定租金”的模式强调了长期主义和资产管理能力。中国企业应摒弃单纯规模扩张,转向精细化运营,关注资产增值、租金坪效和成本控制,并积极利用REITs等工具实现资本良性循环。

  日本的老龄化社会催生了像Hebel Village这样成功的商业模式。中国老龄化趋势加速,开发面向长者的租赁产品是一片巨大的蓝海。可借鉴其适老化设计、服务支持体系以及医养结合模式,结合中国国情,探索创新。

  日本将科技无缝融入建筑与服务以提升体验和效率。中国企业可结合优势,不仅关注智能硬件,更可思考如何通过科技提升运营效率、降低能耗,并构建丰富的社区服务生态(如社群活动、异业联盟),增加租户粘性和收入来源。

  日本有《高龄者住宅法》等法规为市场提供清晰框架。中国需继续完善长租公寓领域的相关法律法规,特别是在租赁权益保障、适老化改造标准、养老服务衔接等方面,引导行业健康、规范发展。

  无论是日本还是中国的经验都表明,毗邻产业集聚区、交通枢纽(尤其是地铁沿线) 的资产更具抗风险能力和升值潜力。投资和布局时应重点关注这些核心区位。

  日本长租公寓市场,尤其是其高度成熟的“威廉希尔williamhill官网物业+养老”模式和精细化运营实践,为中国提供了宝贵的发展范式。中国市场的潜力和规模巨大,但其发展关键在于从“拼规模、拼速度”转向“拼运营、拼品质、拼创新”。

  借鉴日本经验,并结合本土市场需求,特别是在养老细分赛道和科技赋能方面进行创新,将是中国长租公寓行业走向成熟和成功的必然路径。

Copyright © 2025 英国威廉希尔股份有限公司 版权所有   冀ICP备19019220号-1