英国·威廉希尔(股份有限公司)williamhill-唯一中文官方网站

当前位置: 主页 > 适老前沿 > 公司新闻

最新适老化改造政策解读:政府补贴 + 便捷申请指南

作者:小编发布时间:2025-12-24 14:24

  

最新适老化改造政策解读:政府补贴 + 便捷申请指南(图1)

  2024 年多地推出居家适老化改造专项补贴,重点解决老年人居家安全与生活便利问题。以下为威廉希尔williamhill政策核心要点梳理,助您快速了解补贴条件、申请流程及注意事项。

  年龄要求:60 周岁及以上老年人家庭(部分地区如浙江不限户籍,江苏需常住)。

  房屋要求:改造房屋需为老年人本人或亲属所有(需提供房产证、宅基地等证明),非自有房产需产权人授权。

  限制条件:每户仅可申请一次,不可与旧房装修(厨卫局部改造)补贴重复享受。

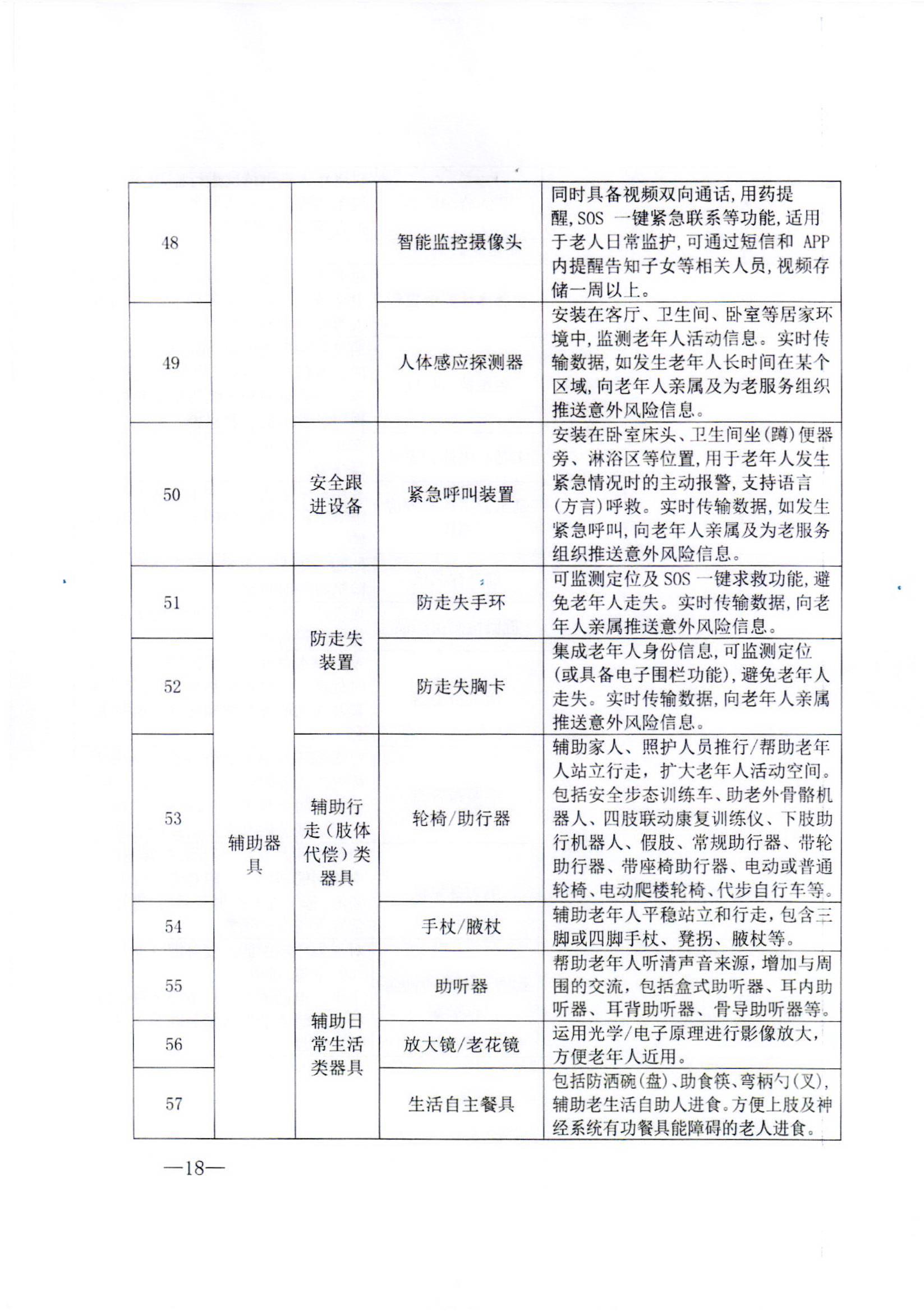
  改造类:卫生间防滑改造、无障碍设施、适老智能马桶等(需占总费用 15% 以上,最低 1000 元)。

  江西赣州:困难老人最高 3000 元,其他老人按 60% 补贴(上限 3000 元)。

  时间限制:多数地区政策截止至 2024 年 12 月 31 日,部分省份按 “先到先得” 原则发放。

  浙江:通过 “浙里办”—“浙里康养”—“适老化改造” 提交材料(身份证、房产证、承诺书),生成申购优惠码。

  江苏:“江苏民政” 微信公众号或 “苏服办” APP 申请,审核通过后选择服务商。

  特殊调整:浙江等地将智能马桶调整为 “其他类”,无需签订改造合同即可申请补贴。

  政策红利提醒:适老化改造不仅提升居家安全,还可降低跌倒等风险。建议符合条件的家庭尽快申请,充分利用政府补贴改善老年人生活质量。如需进一步帮助,可联系当地社区或民政部门获取个性化指导。

  深夜熟睡中,刺鼻浓烟突然涌入卧室,客厅已是一片火海,这样的绝境下,两位七旬老人却成功火场逃生,他们的自救方法值得每个人学习!12 月 7 日晚 10 点多,河南南阳的徐女士和老伴,在睡梦中被浓烟呛醒。此时客厅浓烟翻滚,伸手不见五指,直接冲出去无疑是冒险。

  各开发区管委会,各区县(市)人民政府,市人民政府各部门,各有关单位:根据《国务院办公厅关于2026年部分节假日安排的通知》(国办发明电〔2025〕7号)精神,为便于各级、各部门、各相关单位及早合理安排工作,现将2026年元旦放假调休日期安排通知如下:1月1日(周四)至3日(周六)

  据“大连新闻频道”微信公众号消息,12月23日,大连市委召开党外人士座谈会,辽宁省委副书记、大连市委书记熊茂平主持并讲话,市委副书记、市政府党组书记李强通报有关情况。

  12月23日,省委书记、省人大常委会主任吴晓军,省委副书记、省长罗东川在西宁与正泰集团董事长南存辉一行座谈。

  2026年1月1日起,新修订的《中华人民共和国治安管理处罚法》将正式施行。近日,有媒体报道称,“明年起,向好友发送不雅照片、视频构成违法,最高拘15天,罚5000元”,并将其作为新修订的《中华人民共和国治安管理处罚法》的立法亮点予以传播。

  在近日闭幕的第八届中国国际光伏与储能产业大会上,四川长虹电源股份有限公司(以下简称“长虹电源”)凭借其在储能领域的创新产品与系统解决方案,荣获“年度卓越储能企业”大奖,展现了其在光伏与储能融合赛道上的扎实积累与成果。

  12月19日天津市人民政府发布《天津市人民政府关于实施机动车限行交通管理措施期间减征车船税的通知》天津市人民政府关于实施机动车限行交通管理措施期间减征车船税的通知各区人民政府,市政府各委、办、局:为充分保障车船税纳税人合法权益,减轻纳税人在本市实施机动车限行交通管理措施期间车船税

  南阳市人民代表大会常务委员会任免名单(2025年12月23日南阳市第七届人民代表大会常务委员会第二十四次会议通过)任命:杨历敬为南阳市监察委员会副主任。

  #鸿蒙2025年度先锋体验# 科技兴国,科技改变生活,鸿蒙2025让我们的生活更加便利。我们指尖轻触,手机与平板0.5秒完成组网;目光流转,键鼠焦点随视线年的HarmonyOS 6,早已跳出“系统升级”的框架,将“万物互联”的理想酿成了日常里的每一份惊喜。

Copyright © 2025 英国威廉希尔股份有限公司 版权所有   冀ICP备19019220号-1