【政策措施】温州市民政局 温州市财政局印发《关于全面推进全市老年人家庭适老化改造的实施意见》的通知
现将《关于全面推进全市老年人家庭适老化改造的实施意见》印发给你们,请认真贯彻落实。
为贯彻落实《关于高水平建设老年友好城市的实施意见》(温委办发〔2022〕51号),不断满足我市老年人多层次多样化养老服务需求,改善老年人的居家生活环境,提升居家生活品质,现就全面推进全市老年人家庭适老化改造制定如下实施意见。
在“十四五”期间,通过市场化运营,引导有条件、有需求的老年人家庭进行适老化改造,提供专业化服务和操作,采取施工改造、设施配备、辅具适配等方式,改善老年人的居家生活环境,缓解老年人因生理机能变化导致的生活不适应,增强老年人居家生活的安全性和便利性,从而提升居家生活品质。
(一)运作方式市场化。坚持政府主导、社会参与、市场运作,吸纳行业内相关优质企业参与适老化改造工作。探索政企合作方式,建设家庭适老化体验馆,展示家庭适老化改造样板,委托第三方专业机构,加强项目管理,核算改造成本,提升服务质量,全方位引导老年人家庭参与适老化改造。
(二)资金分摊多元化。探索“政府补贴一点、企业让利一点、家庭自负一点”的适老化改造成本分担机制,支持经济困难、孤寡、独居、失能、高龄等特殊老年人家庭实施适老化改造。引导专业机构和企业主动让利,完善售后服务机制。
(三)工作流程标准化。在申请、评估、设计、施工、验收、结算、售后等各个环节开展全过程的服务与监管,逐步在产品、技术、服务等方面形成标准和规范,严格按照程序执行,严把工程质量,防止改造工程偷工减料。
(四)服务平台智能化。全市通过统一适老化改造平台提供线上服务,在“浙里康养”上设“适老化改造专区”,借助后台信息管理系统智能比对数据等功能,方便公众办事,提供“一次也不跑”的服务。
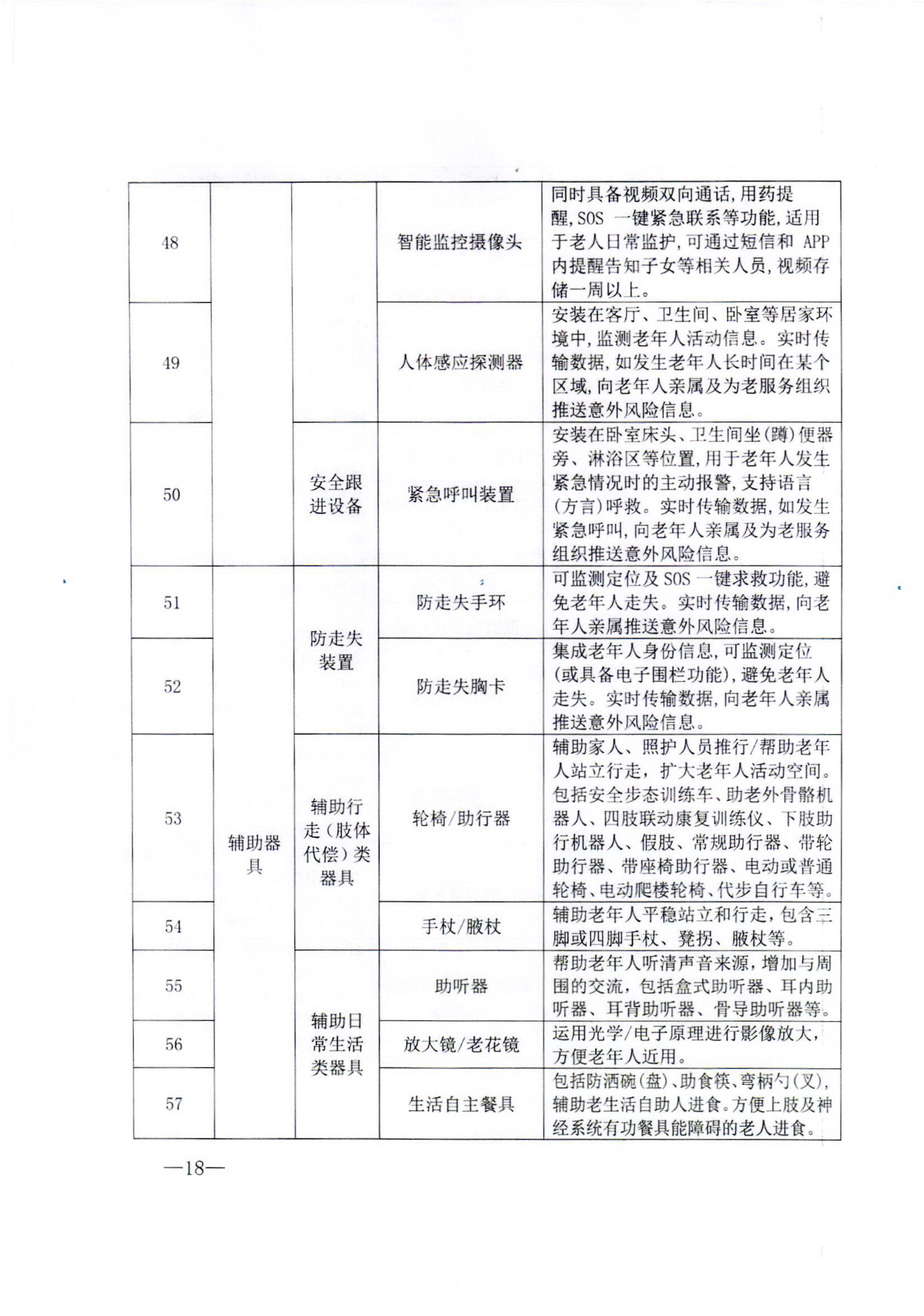
(五)改造清单精细化。根据适老性、普遍性和多样性的原则,聚焦老年人安全、健康等需求,提供涵盖通用性改造、入户空间、起居(室)厅、卧室、卫生间、厨房、阳台等7大生活场景的50项改造要点,供老年人自主选择并提供个性化服务。
(六)补贴标准梯度化。对经济困难、高龄独居等特殊困难老年人家庭实施适老化改造,依据老年人经济状况等因素,按梯度化给予定额补贴。不符合补贴条件的老年人家庭可自费进行适老化改造。
依据住房和城乡建设部城市建设司组织编制的《城市居家适老化改造指导手册》,改造应重点聚焦老年人安全、健康等功能性需求,选择适配性产品,组成不同场景居家环境的产品服务包,包括地面、墙体、居室、厨房间、卫生间等施工改造服务,提升老年人生活自理能力和居家生活品质。
(一)通用性改造。室内门槛高差处理,地面防滑处理,安装扶手,电源插座及开关改造,消除空间安全隐患、实现通行无障碍。
(二)入户空间改造。出入通道无障碍改造、室内墙体安装扶手(抓杆)、加装夜间照明装置等,便于老人行走。
(四)卧室改造。安装床边护栏,增设床头照明开关,安装紧急呼叫设置,为老年人提供安全、舒适的睡眠环境。
(五)卫生间改造。卫生间、浴室地面防滑处理,配备坐便器、洗澡椅,安装扶手等,降低意外风险。
(六)厨房改造。安装烟雾、火灾等报警器,操作台面改造等,为老年人进行烹饪操作消除空间障碍。
(七)阳台改造。更换晾衣架,增设护栏和绿植空间,提升阳台安全性、舒适性。
政府补助对象应优先保障其居室安全和环境改善。鼓励有条件的老年人自费开展全屋适老化智能化提升改造服务,配置智能检测设备和康复辅具,提升居家生活品质。
单独就房屋局部维修、损坏物件更换、墙壁地砖修补、家电家具配置等物业类、装饰类、代办类服务,均不在适老化改造范围。
(一)补助对象。居住在本市的60周岁及以上老年人,均可自愿申请改造。对符合政府补助条件的老年人,给予一定的补贴。各县(市、区)根据实际情况确定补助对象,在实施特殊困难老年人家庭适老化改造的基础上,有条件的地区可逐步推进适度普惠的老年人家庭适老化改造。
所改造的房屋,老年人或其亲属应当拥有产权或长期使用权。凡是租赁房屋(不含廉租房、公租房)、房屋近2年内需拆迁、确实不具备改造条件和鉴定为危房的,均不予改造。
(二)补助标准。市级给予市区一定额度补助,具体标准如下:低保及低边对象、优抚对象、计划生育特殊家庭等四类特殊老年人,按实际改造投入额给予每户家庭最高5000元补助资金;经乡镇(街道)审核认定的80周岁(含)以上且子女不在本辖区内居住的市区户籍高龄独居老年人,按实际改造投入额的50%给予每户家庭最高3000元补助资金;所需资金在福利彩票公益金中列支。各县(市)补助标准可根据当地实际情况参照执行或另行制定。
各县(市、区)民政部门参照年度工作指标将资金统筹使用、统一结算。相关资金依据“浙里康养”中的有效数据开展结算等工作,各县(市、区)民政部门、乡镇(街道)应留存评估报告、合同扫描件、发票扫描件、验收单扫描件等材料。
如在提出申请后至改造结束期间,老年人的实际情况发生变化,乡镇(街道)可在留存备案相关佐证材料后,按照“就高”原则确定补贴比例。
(三)补贴发放。自费对象的改造费用由老年人及家庭自行支付给改造施工单位。政府补助对象可由服务供应商先行垫付,也可由老年人及家庭按合同先行支付,也可依据改造合同由民政部门或乡镇(街道)预付,改造验收后统一结算。同时各县(市、区)协调引导慈善力量成立适老化改造基金,对有改造需求但支付能力不足的老年人及家庭提供支持。符合政府补助政策的老年人及家庭按合同自行支付的,其应享受的补贴由民政部门或乡镇(街道)发放到个人社保卡,特殊情况也可发放至老年人指定的个人银行账户。申请人在提出适老化改造申请之后,因身故等原因中止改造的,应及时终止改造,并根据已完成的工程量进行结算。若老年人家属要求改造工程继续开展的,剩余工程款由老年人家属自行承担。
市财政局负责安排市级适老化改造专项资金,指导各地加强适老化改造资金使用监管工作,确保资金专款专用。
各县(市、区)民政部门负责每年11月底前完成当地家庭适老改造评估单位、施工单位、验收单位的招募工作,指导督促乡镇(街道)按要求做好适老化改造具体的组织实施工作,确保政策落地,工作到位。要严格执行福利彩票公益金管理有关规定使用资金,确保专款专用,提高资金使用效益。
各乡镇(街道)按照规定做好对象审核、资金结算等相关工作,要充分运用好线上线下等各种方式,加大社区宣传,扩大项目的知晓度、参与度与影响力,确保该项工作落到实处。
评估单位负责受助老年人家庭的适老化改造需求评估;适老化改造技术鉴定、改造方案制定。
改造施工单位负责根据施工方案制定施工计划;按照国家和地方有关工程施工标准和技术规范施工,确保工程质量以及施工过程中的安全生产;负责施工结束后场地的卫生清理工作;负责施工项目的质量维护,质保维护期自验收合格起不低于2年。
验收单位负责施工单位监管、项目完成后验收、核价等工作,确保改造工程能够按时按质完成。
(一)提出申请。符合条件的老年人可通过浙里办“浙里康养”在线申请。申请人也可委托子女等亲属、居(村)民委员会工作人员等代为申请,具体申办流程可在申请平台上查询。申请适老化改造的老年人家庭需提交以下材料:1.老年人身份证、户籍信息;2.拟进行适老化改造的住房信息(如房产证、房屋产权人同意书等)。
(二)受理审核。乡镇(街道)根据申请内容和“浙里康养”中最近一次老年人身体评估报告进行受理,符合改造条件的需明确补贴比例和是否重新发起老年人能力评估(一般超过一年应当重新进行老年人能力评估),不符合改造条件的退回时需告知申请人理由。
(三)上门评估。评估单位应联系申请人预约上门评估时间,按约定时间上门对老年人身体状况(无需重新发起老年人能力评估的以“浙里康养”系统中该老年人能力评估报告为准)、康复辅助器具需求、居室环境、家庭成员等进行综合评估;在入户评估后出具改造建议方案,设计改造方案经老年人或监护人签字确认后通过线上系统提交,由乡镇(街道)、民政部门线上初审、审核。
(四)改造实施。改造施工单位与老年人家庭协调具体改造时间,签订家庭适老化改造、维护维修和安全使用协议。改造实施中,实时保留改造信息,将改造前后图片、使用产品图片及相关威廉希尔说明、费用清单及发票等资料同步上传系统。
(五)验收交付。施工完成后,老年人或监护人对改造结果进行确认,改造施工单位将相关产品的使用向申请人说明,并交付质保书;验收单位线下对改造结果进行验收并线上提交验收报告。验收结果经乡镇(街道)、民政部门线上初审、审核、审批通过后,改造对象按合同约定支付改造费用。
(六)补贴结算。各县(市、区)民政部门和乡镇(街道)根据政府补贴改造对象支付模式进行补贴发放。
(七)持续服务。各县(市、区)可委托乡镇(街道)、 社区(村)工作人员或第三方监管机构监督改造施工单位根据合同约定履行售后服务的承诺。
居家养老是绝大多数老年人的选择,全面推行实施市场化居家适老化改造对于提升居家养老质量、释放新兴消费、培育经济动能具有重要意义。
(一)统筹资源,加大支持力度。各县(市、区)民政部门要积极争取财政部门的大力支持,同时整合社会资源,通过项目整合达到增加投资规模、丰富改造项目内容、提高改造标准、扩大改造覆盖面的目的,进一步满足老年人的个性化需求。
(二)强化领导,确保进度质量。各县(市、区)要高度重视,加强组织领导,居家适老化改造涉及到平台申请、审核、上门评估、方案设计、施工等周期较长的工作流程,各县(市、区)确定专人负责,做好实施对象调查和项目实施监管,确保设施改造使用安全、质量可靠、经久耐用,避免改造工作中出现重复返工和“改非老年人所用”甚至是豆腐渣工程,确保改造工作见成效。
(三)加强宣传,营造良好氛围。各县(市、区)民政部门及相关乡镇(街道)、社区(村)要大力宣传老年人家庭适老化改造的重要意义,做好对老年人家庭及其邻里的宣传解释工作,争取社会的理解和支持,为适老化改造营造良好社会环境。
本实施意见自2024年1月10日开始实施,有效期至2026年12月31日。先期政策与本实施意见不一致的,以本实施意见为准,由市民政局负责解释。