英国·威廉希尔(股份有限公司)williamhill-唯一中文官方网站

当前位置: 主页 > 适老前沿 > 公司新闻

这里的适老化改造科技感满满相关产品还有补贴

作者:小编发布时间:2026-03-07 20:58

  

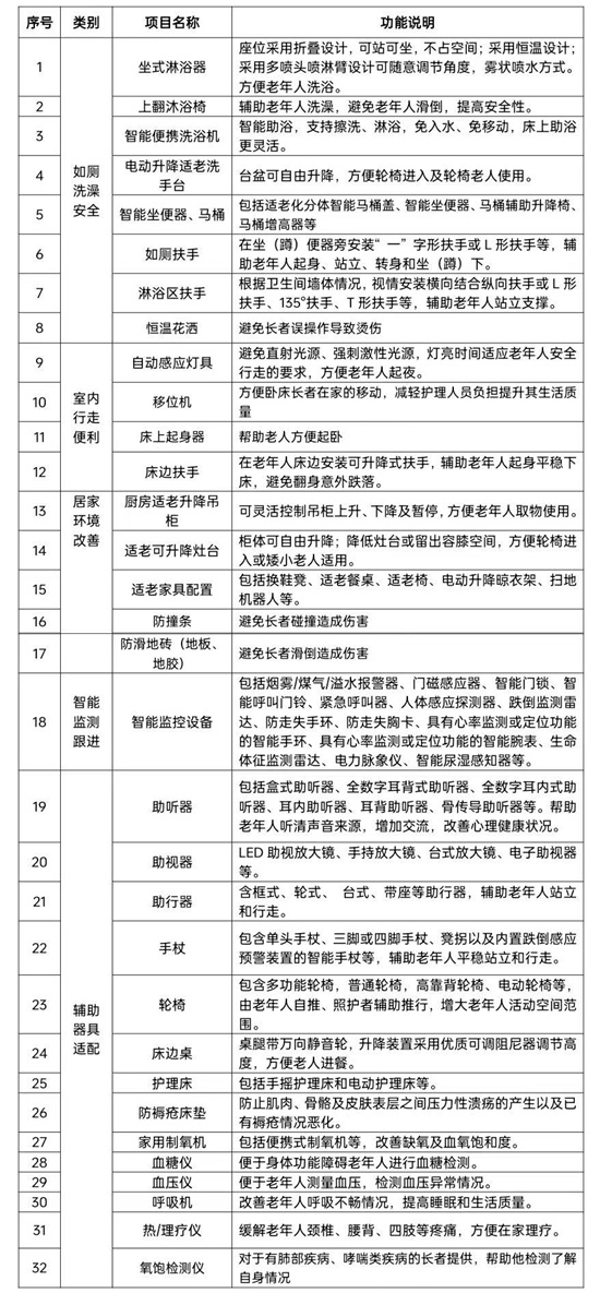
这里的适老化改造科技感满满相关产品还有补贴(图1)

  江苏南京江宁区,90岁的连爷爷家里,迎来了做回访的“智慧养老专员”杨函之。

  小杨是南京爱普雷德电子科技有限公司的员工,去年为连爷爷家提供了适老化改造整体解决方案。

  住家护理员徐阿姨开了门,小杨一进屋,就看见连爷爷正在客厅散步。“小杨啊,你看,我在屋里不用拄拐杖了。”连爷爷说。

  “连爷爷,地板不滑了吧?”小杨问。连爷爷用鞋蹭了蹭地板:“地板喷了防滑剂,走路稳当多了。”

  “嘀嘀嘀”的声音响了起来。徐阿姨闻听,从智能药盒里取出药,连同水杯一起递给连爷爷。智能药盒根据早、中、晚分好了威廉希尔药物,可以设定时间,按时提醒吃药。

  去年,连爷爷的老伴儿陈奶奶右胯骨折,需要长期卧床。徐阿姨去卧室给陈奶奶翻身,小杨也跟了过去。

  只见徐阿姨按下床边的遥控器,床的右侧便慢慢升高,把陈奶奶的右半边身子撑了起来。“这个床还能设置每隔一段时间自动调整姿势,帮我省了不少力气。”徐阿姨说。

  “老人家的身体指标怎么样?”小杨关心道。徐阿姨点开手机小程序,界面上显示出陈奶奶的心率、呼吸、每晚翻身次数等数据。

  这款防压疮床垫,能通过传感器实时监测人体基本体征数据。“如果有异常,家属就能收到提示,快速介入。”小杨说。

  一套智能护理床和床垫,要花多少钱?“原价将近5000元,用上补贴,自付3000多元。”小杨介绍,去年江苏启动居家适老化改造产品“焕新”行动,对7个大类68个小类居家适老产品进行补贴。江苏常住老年人家庭可享受原价30%的补贴,每户最多补贴1.5万元。

  屋子里,还有其他科技产品:辅助如厕的智能护理机器人、有烟感报警功能的集成灶、装在屋顶的毫米波雷达防摔监测系统……

  在江苏,富有科技感的居家养老家庭越来越多。江苏省民政厅养老服务处副处长叶翔宇介绍,去年全省有6.4万余户家庭完成适老化改造,发放补贴资金威廉希尔超5000万元。

  临走前,小杨告诉连爷爷:“以后,您家的电视还可以加装视频连线功能,您跟儿女视频通话,就更方便了。”

Copyright © 2025 英国威廉希尔股份有限公司 版权所有   冀ICP备19019220号-1