英国·威廉希尔(股份有限公司)williamhill-唯一中文官方网站

当前位置: 主页 > 适老前沿 > 公司新闻

速看!2026年康县60岁以上的老年人买这些智能设备政府补贴30%!

作者:小编发布时间:2026-03-07 21:00

  

速看!2026年康县60岁以上的老年人买这些智能设备政府补贴30%!(图1)

  在合理的需求范围内购置指导目录内的适老智能家居产品,补贴标准应不高于实际销售价格(剔除所有折扣和优惠后的价格)的30%,每户补贴总金额不超过2万元。

  自《甘肃省2026年度消费品以旧换新适老化智能家居补贴实施方案》发布之日起至2026年12月31日结束,对在此期间内购置适老智能家居产品予以补贴,补贴资金补完即止。

  原则上通过“甘快办”(APP或微信、支付宝小程序)线上申请;对于存在应用智能技术困难且家庭成员无法提供有效帮助的老年人,乡镇人民政府(街道办事处)及村(社区)工作人员,应当提供必要协助。

  答:通过“甘快办”上传《甘肃省适老智能家居产品购置需求表》、老年人身份证、户口簿、房屋结构图或场景照片等材料,乡镇人民政府(街道办事处)对是否符合补贴条件及其需求合理性进行审核,3个工作日内出具威廉希尔官方网威廉希尔官方网站站意见,对需求符合实际的报县区民政局,不符合实际的予以驳回,并说明原因;县区民政局根据资金实际,原则上2个工作日内出具备案意见(对因资金暂时用完的,可以延期出具意见),确保补贴资金使用精准、高效。

  答:老年人家庭备案成功后20日内(超出期限备案资格失效、备案金额回收),自主选择销售信誉好、质量有保证、价格可承受的供货商购置安装,并索要支付凭证及发票,对购置物品进行拍照(显示时间),安装完成后通过“甘快办”补充提交支付凭证和发票、照片、申报补贴承诺书(附件3)、申请人确定的银行账户及开户行相关信息,申报补贴。

  答:乡镇人民政府(街道办事处)收到申请件后,会同村(社区)进行现场核查,10个工作日内出具审核意见后报县区民政局。各县区民政局对申请内容进行复核,5个工作日内出具审批意见。对符合补贴条件的,会同财政部门及时将补贴资金拨付至申请人确定的银行账户;对虚报冒领等不符合补贴条件的不予补贴,并向申请人说明理由。

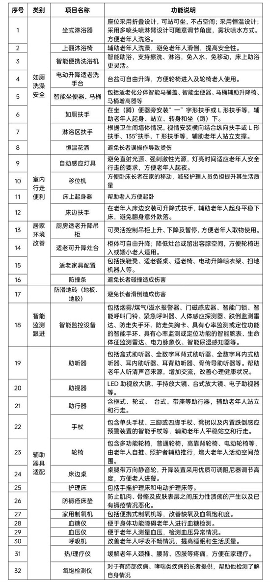
  补贴范围以《甘肃省消费品以旧换新适老化智能家居产品补贴目录( 2026 年度)》( 附件 1)为准,该目录主要涵盖生活辅助智能类、监测预警智能类、环境适配智能类及健康管理与照护智能类产品。

  超出目录范围的购置费用以及居家适老化改造所需材料费、装修费、人工费等不予补贴。

Copyright © 2025 英国威廉希尔股份有限公司 版权所有   冀ICP备19019220号-1